2021 Vol. 14, No. 3
column
2021, 14(3): 447-457.
doi: 10.37188/CO.2020-0199
cstr: 32171.14.CO.2020-0199
Abstract:
Intelligent manufacturing has become more precise, miniaturized and integrated. Representative integrated circuit technology and its derived miniature sensors such as Micro-Electro-Mechanical System (MEMS) have become widely used. Therefore, it is important for intelligent manufacturing development to accurately obtain the surface morphology information of micro-devices and implement rapid detection of device surface defects. Fringe Projection Profilometry (FPP) based on structural light projection has the advantages of being non-contact, highly precise, highly efficient and having full-field measurement, which plays an important role in the field of precision measurement. Microscopic Fringe Projection Profilometry (MFPP) has been developed rapidly during recent decades. In recent years, MFPP has made great progress in many aspects, including its optical system structures, corresponding system calibration methods, phase extraction algorithms, and 3D coordinate reconstruction methods. In this paper, the structure and principle of a three-dimensional measurement system of microscopic fringe projection are reviewed, and the calibration problem of a small field-of-view system that is different from the traditional projection model is analyzed. After that, the development and improvement process of the micro-projection system structure is introduced, and the reflection in the measurment caused by the system structure and metal material is analyzed. On this basis, the prospects of the development of microscopic fringe projection of 3D measurement system are discussed.
Intelligent manufacturing has become more precise, miniaturized and integrated. Representative integrated circuit technology and its derived miniature sensors such as Micro-Electro-Mechanical System (MEMS) have become widely used. Therefore, it is important for intelligent manufacturing development to accurately obtain the surface morphology information of micro-devices and implement rapid detection of device surface defects. Fringe Projection Profilometry (FPP) based on structural light projection has the advantages of being non-contact, highly precise, highly efficient and having full-field measurement, which plays an important role in the field of precision measurement. Microscopic Fringe Projection Profilometry (MFPP) has been developed rapidly during recent decades. In recent years, MFPP has made great progress in many aspects, including its optical system structures, corresponding system calibration methods, phase extraction algorithms, and 3D coordinate reconstruction methods. In this paper, the structure and principle of a three-dimensional measurement system of microscopic fringe projection are reviewed, and the calibration problem of a small field-of-view system that is different from the traditional projection model is analyzed. After that, the development and improvement process of the micro-projection system structure is introduced, and the reflection in the measurment caused by the system structure and metal material is analyzed. On this basis, the prospects of the development of microscopic fringe projection of 3D measurement system are discussed.
2021, 14(3): 458-469.
doi: 10.37188/CO.2020-0180
cstr: 32171.14.CO.2020-0180
Abstract:
Mid-infrared lasers with emission spectrums located in the 3~5 μm atmospheric window have a wide range of possible applications in medical treatment, industrial processing, atmospheric remote sensing, space communication, infrared countermeasures and other fields. Transition Metal (TM) doped Ⅱ~Ⅵ group sulfide crystals can be used as the gain medium to achieve mid-infrared laser output. Among them, Fe2 +:ZnSe lasers are advantageous for their high conversion efficiency, their wide tunable range in the mid-infrared band and their compact structure. They are one of the most effective ways of achieving a short pulse with high power and high energy in the mid-infrared band. With the development of material technology in recent years, Fe2 +:ZnSe lasers have begun developing rapidly and have become a heavily researched topic. This paper reviews the development of a TM2+:Ⅱ~Ⅵ laser represented by a Fe2 +:ZnSe laser. The preparation methods of a Fe2 +:ZnSe gain medium are introduced and analyzed. The pump sources and factors affecting the performance of Fe2 +:ZnSe lasers are discussed. The output characteristics of the Fe2 +:ZnSe laser are reviewed. The latest development of Fe2 +:ZnSe lasers in room temperature and ultrashort pulse directions is summarized and prospected. The possible future development direction of Fe2 +:ZnSe lasers is discussed.
Mid-infrared lasers with emission spectrums located in the 3~5 μm atmospheric window have a wide range of possible applications in medical treatment, industrial processing, atmospheric remote sensing, space communication, infrared countermeasures and other fields. Transition Metal (TM) doped Ⅱ~Ⅵ group sulfide crystals can be used as the gain medium to achieve mid-infrared laser output. Among them, Fe2 +:ZnSe lasers are advantageous for their high conversion efficiency, their wide tunable range in the mid-infrared band and their compact structure. They are one of the most effective ways of achieving a short pulse with high power and high energy in the mid-infrared band. With the development of material technology in recent years, Fe2 +:ZnSe lasers have begun developing rapidly and have become a heavily researched topic. This paper reviews the development of a TM2+:Ⅱ~Ⅵ laser represented by a Fe2 +:ZnSe laser. The preparation methods of a Fe2 +:ZnSe gain medium are introduced and analyzed. The pump sources and factors affecting the performance of Fe2 +:ZnSe lasers are discussed. The output characteristics of the Fe2 +:ZnSe laser are reviewed. The latest development of Fe2 +:ZnSe lasers in room temperature and ultrashort pulse directions is summarized and prospected. The possible future development direction of Fe2 +:ZnSe lasers is discussed.
2021, 14(3): 470-486.
doi: 10.37188/CO.2020-0093
cstr: 32171.14.CO.2020-0093
Abstract:
As a new rapid element analysis technique, Laser-Induced Breakdown Spectroscopy (LIBS) has proven iteself to have great potential for applications in increasingly numerous industrial fields. However, due to harsh outdoor and industrial environments, newer and higher requirements are being demanded of the LIBS system, such as the size of its instruments and the ability to resist a harsh environment. The rapid development of new laser technology promotes instrumentation for LIBS, allowing it to gradually step outside the laboratory and into the industry, and allows the LIBS system to gradually move towards instrumentation, miniaturization and portability.
In this paper, the development of a portable LIBS that was developed in recent years was reviewed. The application and latest research progress of different kinds of laser source (small lamp pumped solid-state laser, diode pump solid-state laser and micro laser, fiber laser) applied to the portable LIBS system were summarized and discussed, providing insight into both the fiber optic LIBS (FO-LIBS) and the handheld LIBS. In addition, the basic problems of current portable LIBS and the prospects of its future were proposed and discussed.
2021, 14(3): 487-502.
doi: 10.37188/CO.2020-0134
cstr: 32171.14.CO.2020-0134
Abstract:
Acoustic-to-seismic coupling landmine detection technology based on the unique mechanical characteristics of landmines and the acoustic-to-seismic coupling principle has broad application prospects in safe and effective detection of landmines. However, a significant amount of work must be done to study the practical landmine detection system. Among them, the acoustic coupled surface vibration signals are very weak and complicated, which has always been a challenging problem to detect such signals accurately and quickly. In this paper, the non-contact laser measurement techniques of surface vibrations based on the principle of the acoustic-to-seismic coupling landmine detection technology were reviewed, including laser Doppler interferometry, electronic speckle pattern interferometry and laser self-mixing interferometry, etc., and the application feasibility of electronic speckle-shearing pattern interferometry in acoustic-to-seismic coupling landmine detection was analyzed.
Acoustic-to-seismic coupling landmine detection technology based on the unique mechanical characteristics of landmines and the acoustic-to-seismic coupling principle has broad application prospects in safe and effective detection of landmines. However, a significant amount of work must be done to study the practical landmine detection system. Among them, the acoustic coupled surface vibration signals are very weak and complicated, which has always been a challenging problem to detect such signals accurately and quickly. In this paper, the non-contact laser measurement techniques of surface vibrations based on the principle of the acoustic-to-seismic coupling landmine detection technology were reviewed, including laser Doppler interferometry, electronic speckle pattern interferometry and laser self-mixing interferometry, etc., and the application feasibility of electronic speckle-shearing pattern interferometry in acoustic-to-seismic coupling landmine detection was analyzed.
2021, 14(3): 503-515.
doi: 10.37188/CO.2020-0039
cstr: 32171.14.CO.2020-0039
Abstract:
Polarization modulation technology based on electro-optic crystals is playing an increasingly important role in the field of three-dimensional laser imaging. Due to the low field of view and high half-wave voltage of LiNiO3 (LN) materials, it is difficult for traditional electro-optic modulation technology to further improve 3D imaging performance. As the preparation technology of perovskite-structured electro-optical materials becomes more mature, electro-optic modulation technology based on new materials will become an excellent means to create a breakthrough in the detection accuracy of laser 3D imaging. PMNT, PLZT and KTaxNb1-xO3 (KTN) three typical materials have excellent electro-optical properties and dielectric properties that might surpass the field of view and half-wave voltage limitation. However, their applications in electro-optic modulation has lead to difficulties such as a low modulation bandwidth for PMNT, poor transmission performance for PLZT, and low practical application bandwidth for KTN. Future research will focus on the practicality of this modulation technology. The electro-optic modulation performance can be improved by doping and the signal-to-noise ratio of the system can be optimized by establishing performance characterization models.
Polarization modulation technology based on electro-optic crystals is playing an increasingly important role in the field of three-dimensional laser imaging. Due to the low field of view and high half-wave voltage of LiNiO3 (LN) materials, it is difficult for traditional electro-optic modulation technology to further improve 3D imaging performance. As the preparation technology of perovskite-structured electro-optical materials becomes more mature, electro-optic modulation technology based on new materials will become an excellent means to create a breakthrough in the detection accuracy of laser 3D imaging. PMNT, PLZT and KTaxNb1-xO3 (KTN) three typical materials have excellent electro-optical properties and dielectric properties that might surpass the field of view and half-wave voltage limitation. However, their applications in electro-optic modulation has lead to difficulties such as a low modulation bandwidth for PMNT, poor transmission performance for PLZT, and low practical application bandwidth for KTN. Future research will focus on the practicality of this modulation technology. The electro-optic modulation performance can be improved by doping and the signal-to-noise ratio of the system can be optimized by establishing performance characterization models.
2021, 14(3): 516-527.
doi: 10.37188/CO.2020-0051
cstr: 32171.14.CO.2020-0051
Abstract:
With its unique advantages, Visible Light Communication (VLC) can compensate for limitations in radio frequency communication, allowing it to become a recent avid topic of research. Orthogonal Frequency Division Multiplexing (OFDM) has been widely used in VLC due to its high rate of data transfer and frequency selective fading resistance. We compare the performance of several OFDM modulation techniques in VLC, including unipolar schemes, enhanced schemes and hybrid schemes based on discrete Fourier transformation, as well as optical OFDM systems based on Hartley transform and LED index modulation. We perform these comparisons in terms of energy efficiency, spectral efficiency, bit error rate, and algorithm complexity. The principles of some kinds of optical OFDM systems are firstly illustrated and their spectrum efficiencies are theoretically analyzed and compared. We also research and analysis the improved design of receivers in optical OFDM systems. The challenges and upcoming research of OFDM systems in VLC are summarized. The research in this paper can provide a research reference and propose more efficient unipolar modulation schemes to further improve the spectral efficiency and reliability of optical OFDM systems.
With its unique advantages, Visible Light Communication (VLC) can compensate for limitations in radio frequency communication, allowing it to become a recent avid topic of research. Orthogonal Frequency Division Multiplexing (OFDM) has been widely used in VLC due to its high rate of data transfer and frequency selective fading resistance. We compare the performance of several OFDM modulation techniques in VLC, including unipolar schemes, enhanced schemes and hybrid schemes based on discrete Fourier transformation, as well as optical OFDM systems based on Hartley transform and LED index modulation. We perform these comparisons in terms of energy efficiency, spectral efficiency, bit error rate, and algorithm complexity. The principles of some kinds of optical OFDM systems are firstly illustrated and their spectrum efficiencies are theoretically analyzed and compared. We also research and analysis the improved design of receivers in optical OFDM systems. The challenges and upcoming research of OFDM systems in VLC are summarized. The research in this paper can provide a research reference and propose more efficient unipolar modulation schemes to further improve the spectral efficiency and reliability of optical OFDM systems.
2021, 14(3): 528-535.
doi: 10.37188/CO.2019-0222
cstr: 32171.14.CO.2019-0222
Abstract:
Bi3+ doped Lu1-xO3: x%Ho3+ metal ion phosphors were prepared using the high-temperature solid-phase method. The crystal structures of Bi3+ doped Lu1-xO3: x%Ho3+ phosphors, the Bi3+→Ho3+ energy transfer rule in Lu2O3 matrix and the luminescent properties of synthetic powders with different doping concentrations were investigated. X-ray diffraction results showed that Bi3+ and Ho3+ doping had no effect on the cubic phase structure of Lu2O3. Lu2O3: Ho3+, Bi3+ phosphor emitted 5S2→5I8 transition of Ho3+ at 551 nm under an excitation wavelength of 322 nm, and exhibited 1S0→3P1 characteristic transition of Bi3+ at 322 nm and 5I8→5F1 transition of Ho3+ at 448 nm under an emission wavelength of 551 nm. When the doping concentration of Bi3+ was 1.5%, the effect was most effective for the energy transfer of Ho3+, which increased by a factor of 34.8 compared to that of the single-doped Ho3+ sample. For Lu98.5%−yO3:1.5%Ho3+, y%Bi3+(y=1, 1.5, 2), with the increase of Bi3+ ions concentration, the luminescence intensity at 551 nm under 980-nm excitation increased by a factor of 13.3, 16.8 and 14.2, respectively, compared to that of under 322-nm excitation. The energy transfer critical distance between Bi3+ and Ho3+ was calculated to be 2.979 nm, and the energy transfer between Bi3+ and Ho3+ was achieved by dipole-quadrupole interaction.
Bi3+ doped Lu1-xO3: x%Ho3+ metal ion phosphors were prepared using the high-temperature solid-phase method. The crystal structures of Bi3+ doped Lu1-xO3: x%Ho3+ phosphors, the Bi3+→Ho3+ energy transfer rule in Lu2O3 matrix and the luminescent properties of synthetic powders with different doping concentrations were investigated. X-ray diffraction results showed that Bi3+ and Ho3+ doping had no effect on the cubic phase structure of Lu2O3. Lu2O3: Ho3+, Bi3+ phosphor emitted 5S2→5I8 transition of Ho3+ at 551 nm under an excitation wavelength of 322 nm, and exhibited 1S0→3P1 characteristic transition of Bi3+ at 322 nm and 5I8→5F1 transition of Ho3+ at 448 nm under an emission wavelength of 551 nm. When the doping concentration of Bi3+ was 1.5%, the effect was most effective for the energy transfer of Ho3+, which increased by a factor of 34.8 compared to that of the single-doped Ho3+ sample. For Lu98.5%−yO3:1.5%Ho3+, y%Bi3+(y=1, 1.5, 2), with the increase of Bi3+ ions concentration, the luminescence intensity at 551 nm under 980-nm excitation increased by a factor of 13.3, 16.8 and 14.2, respectively, compared to that of under 322-nm excitation. The energy transfer critical distance between Bi3+ and Ho3+ was calculated to be 2.979 nm, and the energy transfer between Bi3+ and Ho3+ was achieved by dipole-quadrupole interaction.
2021, 14(3): 536-543.
doi: 10.37188/CO.2020-0206
cstr: 32171.14.CO.2020-0206
Abstract:
The dual-color (dual band-pass) filter is a new type of optical element that includes two precisely controlled spectral channels at any geometric position and can improve the target recognition ability of optical detection devices. Single crystal Ge is used as a substrate, and Ge and ZnSe are used as high (H) and low (L) reflective index thin film materials, respectively. An infrared dual-color filter is designed with two band-pass channels: 3.2~3.8 μm (channel 1) and 4.9~5.4 μm (channel 2). Thin films are fabricated by thermal evaporation in a high vacuum chamber, and the film thickness are monitored using the POEM (Percent of Optical Extreme Monitoring) strategy. At a working temperature of 100 K, the average transmittance of channel 1 was 94.2%, and its top ripple amplitude was 5.7%; the average transmittance of channel 2 was 96.5%, and its top ripple amplitude was 0.6%. In the cut-off range between the two channels (4.0~4.7 μm), the average transmittance was no more than 0.16%. The infrared dual-color filter has good optical stability, which is conducive to the recognition of high-speed moving targets.
The dual-color (dual band-pass) filter is a new type of optical element that includes two precisely controlled spectral channels at any geometric position and can improve the target recognition ability of optical detection devices. Single crystal Ge is used as a substrate, and Ge and ZnSe are used as high (H) and low (L) reflective index thin film materials, respectively. An infrared dual-color filter is designed with two band-pass channels: 3.2~3.8 μm (channel 1) and 4.9~5.4 μm (channel 2). Thin films are fabricated by thermal evaporation in a high vacuum chamber, and the film thickness are monitored using the POEM (Percent of Optical Extreme Monitoring) strategy. At a working temperature of 100 K, the average transmittance of channel 1 was 94.2%, and its top ripple amplitude was 5.7%; the average transmittance of channel 2 was 96.5%, and its top ripple amplitude was 0.6%. In the cut-off range between the two channels (4.0~4.7 μm), the average transmittance was no more than 0.16%. The infrared dual-color filter has good optical stability, which is conducive to the recognition of high-speed moving targets.
2021, 14(3): 544-551.
doi: 10.37188/CO.2020-0212
cstr: 32171.14.CO.2020-0212
Abstract:
To reduce the damage to human eyes and ensure the beneficial regulation of the human rhythm by short-wave blue light, accurate control of the transmission slope of the 400~500 nm wavelength is particularly important in blue light protection. In this paper, a nonlinear Boltzmann function fitting method for long wave-pass thin films is proposed, and thin films (Z1) and (Z2) are obtained by optimizing the nonlinear and linear target, respectively. Admittance and transmittance diagrams of thin films (Z1) and (Z2) are shown that the thin film optimized by a nonlinear target has a controllable slope and better passband spectral performance. The blue-blocking thin film of 14 layers is fabricated using electron-beam evaporation assisted by an ion beam, which met the technical requirements of the new GB/T38120—2019 national standard. The results present that the average transmittance of the single-side thin film is less than 3.2% at 385~415 nm, less than 30.88% at 415~445 nm, more than 81.9% at 445~475 nm, and more than 95.5% at 500~800 nm. These promising results indicate that this design method provide a new solution for vision protection applications such as eyeglasses, computer desktop and mobile digital screens.
To reduce the damage to human eyes and ensure the beneficial regulation of the human rhythm by short-wave blue light, accurate control of the transmission slope of the 400~500 nm wavelength is particularly important in blue light protection. In this paper, a nonlinear Boltzmann function fitting method for long wave-pass thin films is proposed, and thin films (Z1) and (Z2) are obtained by optimizing the nonlinear and linear target, respectively. Admittance and transmittance diagrams of thin films (Z1) and (Z2) are shown that the thin film optimized by a nonlinear target has a controllable slope and better passband spectral performance. The blue-blocking thin film of 14 layers is fabricated using electron-beam evaporation assisted by an ion beam, which met the technical requirements of the new GB/T38120—2019 national standard. The results present that the average transmittance of the single-side thin film is less than 3.2% at 385~415 nm, less than 30.88% at 415~445 nm, more than 81.9% at 445~475 nm, and more than 95.5% at 500~800 nm. These promising results indicate that this design method provide a new solution for vision protection applications such as eyeglasses, computer desktop and mobile digital screens.
2021, 14(3): 552-559.
doi: 10.37188/CO.2020-0110
cstr: 32171.14.CO.2020-0110
Abstract:
In order to address the light modulation problem on repaired spots created after using a CO2 laser to repair the damage in fused silica surface, we research the change of the profile and the modulation of the repaired sites before and after coating them with antireflective film. The influence of the depth and width of the repaired site on the deposition of the colloid are discussed, with some attention also given to the influence of the modulation effect. The results indicate that the colloidal material significantly enriches the pits of a repair, which can effectively improve their topographic dimensions with regards to their depth. The maximum modulation locations of a repaired site will increase after being coated with the antireflective film. However, the maximum modulation caused by the repaired site is much smaller than that of the corresponding uncoated repaired point. The results of this study can provide a reference for further optimization of repair processes and light modulation regime control of the surface damage sites on fused silica.
In order to address the light modulation problem on repaired spots created after using a CO2 laser to repair the damage in fused silica surface, we research the change of the profile and the modulation of the repaired sites before and after coating them with antireflective film. The influence of the depth and width of the repaired site on the deposition of the colloid are discussed, with some attention also given to the influence of the modulation effect. The results indicate that the colloidal material significantly enriches the pits of a repair, which can effectively improve their topographic dimensions with regards to their depth. The maximum modulation locations of a repaired site will increase after being coated with the antireflective film. However, the maximum modulation caused by the repaired site is much smaller than that of the corresponding uncoated repaired point. The results of this study can provide a reference for further optimization of repair processes and light modulation regime control of the surface damage sites on fused silica.
2021, 14(3): 560-565.
doi: 10.37188/CO.2020-0154
cstr: 32171.14.CO.2020-0154
Abstract:
A laser loading model for coating samples is established for studying the performance of laser absorbing coating. The coupling process of the laser energy is simulated based on the parameters of the materials and the temperature rise characteristics are analyzed at different parameters. The reflective characteristics of SiCN coating on a copper substrate are then investigated. Through a series of laser radiation experiments, the laser-induced damage of the coating is examined by recording the temperature threshold for the coating. This paper provides research support for the material selection and parameter design of laser energy measurement devices.
A laser loading model for coating samples is established for studying the performance of laser absorbing coating. The coupling process of the laser energy is simulated based on the parameters of the materials and the temperature rise characteristics are analyzed at different parameters. The reflective characteristics of SiCN coating on a copper substrate are then investigated. Through a series of laser radiation experiments, the laser-induced damage of the coating is examined by recording the temperature threshold for the coating. This paper provides research support for the material selection and parameter design of laser energy measurement devices.
2021, 14(3): 566-577.
doi: 10.37188/CO.2020-0085
cstr: 32171.14.CO.2020-0085
Abstract:
In this paper, a non-destructive detection method for the sugar and moisture content of red globe grapes based on visible/near-infrared spectroscopy transmission technology is studied. The PLSR model is established by collecting 360 red globe grape samples by using spectral data processed by spectral preprocessing methods such as Standard Normal Variable transformation (SNV), SavitZky-Golay(S_G) and other spectral preprocessing methods respectively to determine the best spectral preprocessing method. Seven data dimensionality reduction methods of primary dimensionality reduction (GA, SPA, CARS, UVE) and secondary dimensionality reduction combinations (CARS-SPA, UVE-SPA, GA-SPA) are used to identify characteristic variables of spectra. PLSR and LSSVM detection models of sugar content and moisture content of red globe grape are established respectively, and the advantages and disadvantages of each model are compared and analyzed. The results show that the optimal PLSR model wavelength extraction method for red globe grape sugar content and moisture content is GA-SPA-PLSR, and the correlation coefficients of the optimal model are 0.958 and 0.938, respectively. The optimal LSSVM model wavelength extraction methods for red globe grape sugar and moisture content are CARS-SPA-LSSVM and UVE-SPA-LSSVM, respectively. The correlation coefficients of the optimal model are 0.969 and 0.942, respectively. The model built using LSSVM is better than that built using PLSR, but its operation time is longer. The results also show that the non-destructive detection method of red globe grape sugar and moisture content based on visible/near-infrared technology is feasible, and the detection accuracy of both two optimal detection models is high, which can meet detection requirements. Different models can be selected for different applications. The optimal model built by PLSR has shorter computation time and is suitable for online rapid detection. LSSVM has the best detection performance and can accurately detect red globe grape sugar and moisture content.
In this paper, a non-destructive detection method for the sugar and moisture content of red globe grapes based on visible/near-infrared spectroscopy transmission technology is studied. The PLSR model is established by collecting 360 red globe grape samples by using spectral data processed by spectral preprocessing methods such as Standard Normal Variable transformation (SNV), SavitZky-Golay(S_G) and other spectral preprocessing methods respectively to determine the best spectral preprocessing method. Seven data dimensionality reduction methods of primary dimensionality reduction (GA, SPA, CARS, UVE) and secondary dimensionality reduction combinations (CARS-SPA, UVE-SPA, GA-SPA) are used to identify characteristic variables of spectra. PLSR and LSSVM detection models of sugar content and moisture content of red globe grape are established respectively, and the advantages and disadvantages of each model are compared and analyzed. The results show that the optimal PLSR model wavelength extraction method for red globe grape sugar content and moisture content is GA-SPA-PLSR, and the correlation coefficients of the optimal model are 0.958 and 0.938, respectively. The optimal LSSVM model wavelength extraction methods for red globe grape sugar and moisture content are CARS-SPA-LSSVM and UVE-SPA-LSSVM, respectively. The correlation coefficients of the optimal model are 0.969 and 0.942, respectively. The model built using LSSVM is better than that built using PLSR, but its operation time is longer. The results also show that the non-destructive detection method of red globe grape sugar and moisture content based on visible/near-infrared technology is feasible, and the detection accuracy of both two optimal detection models is high, which can meet detection requirements. Different models can be selected for different applications. The optimal model built by PLSR has shorter computation time and is suitable for online rapid detection. LSSVM has the best detection performance and can accurately detect red globe grape sugar and moisture content.
2021, 14(3): 578-586.
doi: 10.37188/CO.2020-0086
cstr: 32171.14.CO.2020-0086
Abstract:
High-performance night vision light detection is the future direction of development in photoelectric detection. In this paper, a real-time polarization imaging technology for low-light imaging is proposed to solve issues where polarization images show large error due to low sensitivity. By introducing white light channels and 8 polarization channels in four polarization directions, the integration of polarization and detection can be achieved on EMCCD micro-optical devices. The experiment shows that the polarization information obtained by the polarization array is highly accurate, and also has advantages for its low difficulty in processing and its low cost.
High-performance night vision light detection is the future direction of development in photoelectric detection. In this paper, a real-time polarization imaging technology for low-light imaging is proposed to solve issues where polarization images show large error due to low sensitivity. By introducing white light channels and 8 polarization channels in four polarization directions, the integration of polarization and detection can be achieved on EMCCD micro-optical devices. The experiment shows that the polarization information obtained by the polarization array is highly accurate, and also has advantages for its low difficulty in processing and its low cost.
2021, 14(3): 587-595.
doi: 10.37188/CO.2020-0165
cstr: 32171.14.CO.2020-0165
Abstract:
For the multiple salient targets scene, as well as a scene in which some areas of the salient target do not contrast significantly with the background area, the saliency maps obtained by existing algorithms are not fine enough or even lose some saliency regions. In this paper, a new saliency detection method combined with selective light field refocusing of camera array is proposed. In this method, the light field dataset is selected and multi-viewpoint images of the same scene are used. First, we perform refocusing rendering combined with super-resolution on the central viewpoint image. Then, on the basis of the graph-based saliency detection method, we propose a propagation model combining global and local smoothness constraints to prevent false label propagation. Finally, the obtained coarse saliency map is refined through the object map to output the final saliency map. In addition, for the scene that contains multiple salient targets, by refocusing a certain depth layer in the scene, and producing varying degrees of blurring to other depth layers, the salient targets on the depth layer can be detected accurately and in detail. To a certain extent, the optional saliency detection is realized. Experiments on the 4D light field dataset show that the average Mean Absolute Error (MAE) between the ground truth and the saliency map obtained by the method proposed in this paper is 0.2128, which is lower than those obtained by the existing methods. The detection result contains more detailed information about the salient target, which improves the above-mentioned shortcomings of the existing salient detection methods.
For the multiple salient targets scene, as well as a scene in which some areas of the salient target do not contrast significantly with the background area, the saliency maps obtained by existing algorithms are not fine enough or even lose some saliency regions. In this paper, a new saliency detection method combined with selective light field refocusing of camera array is proposed. In this method, the light field dataset is selected and multi-viewpoint images of the same scene are used. First, we perform refocusing rendering combined with super-resolution on the central viewpoint image. Then, on the basis of the graph-based saliency detection method, we propose a propagation model combining global and local smoothness constraints to prevent false label propagation. Finally, the obtained coarse saliency map is refined through the object map to output the final saliency map. In addition, for the scene that contains multiple salient targets, by refocusing a certain depth layer in the scene, and producing varying degrees of blurring to other depth layers, the salient targets on the depth layer can be detected accurately and in detail. To a certain extent, the optional saliency detection is realized. Experiments on the 4D light field dataset show that the average Mean Absolute Error (MAE) between the ground truth and the saliency map obtained by the method proposed in this paper is 0.2128, which is lower than those obtained by the existing methods. The detection result contains more detailed information about the salient target, which improves the above-mentioned shortcomings of the existing salient detection methods.
2021, 14(3): 596-604.
doi: 10.37188/CO.2020-0166
cstr: 32171.14.CO.2020-0166
Abstract:
The three-dimensional measurement technology based on the projection of sine grating fringe image is a hot-topic. However, due to the influence of noise, the quality of the captured grating image is worse, resulting in the disturbance of the extracted phase, which directly determines the accuracy of the measurement. Since the noise is unknown in actual measurement, a blind denoising method is proposed in this paper. Firstly, according to the residual model, the grating fringe image is separated into the true value and the noise, then the Principal Component Analysis (PCA) technology is introduced to estimate the variance of the noise. Finally, according to the estimated value of the variance, the filtering on multi-frame fringe images is replaced by employing Gaussian filtering on the phase map. In contrast to other methods, the results of the proposed method showed that the Root Mean Square Error (RMSE) decreased by 88.5% (up to most), which indicated that the phase values of the proposed method were closer to the ground-truth of the measured object. By employing the proposed method, the phase disturbance caused by noise were significantly suppressed in the shortest execution time. The proposed method can quickly deal with the phase error caused by the noise of the grating image and has strong practicability in the grating image projection measurement.
The three-dimensional measurement technology based on the projection of sine grating fringe image is a hot-topic. However, due to the influence of noise, the quality of the captured grating image is worse, resulting in the disturbance of the extracted phase, which directly determines the accuracy of the measurement. Since the noise is unknown in actual measurement, a blind denoising method is proposed in this paper. Firstly, according to the residual model, the grating fringe image is separated into the true value and the noise, then the Principal Component Analysis (PCA) technology is introduced to estimate the variance of the noise. Finally, according to the estimated value of the variance, the filtering on multi-frame fringe images is replaced by employing Gaussian filtering on the phase map. In contrast to other methods, the results of the proposed method showed that the Root Mean Square Error (RMSE) decreased by 88.5% (up to most), which indicated that the phase values of the proposed method were closer to the ground-truth of the measured object. By employing the proposed method, the phase disturbance caused by noise were significantly suppressed in the shortest execution time. The proposed method can quickly deal with the phase error caused by the noise of the grating image and has strong practicability in the grating image projection measurement.
2021, 14(3): 605-614.
doi: 10.37188/CO.2020-0170
cstr: 32171.14.CO.2020-0170
Abstract:
In order to quickly, accurately and automatically locate a pupil in ophthalmic disease detection, a location algorithm for a pupil’s center based on radial symmetry transformation was proposed. Firstly, the gray integral projection method combined with the maximum class square error method was used to complete the rough segmentation of human eye image, and a Region Of Interest (ROI) solely containing the pupil was extracted according to multi-lump screening conditions. Then the search radius range was set by using a minimum circumscribed rectangle on the ROI combined with gray-level morphological linear filtering. Finally, the pupil center was located using an improved radial symmetry transformation algorithm. The experimental results show that the location error of this algorithm is less than 8 pixels and the average processing time is 0.366 s. It can adapt to a large number of irrational states such as noise interference and an incomplete collection of human eye images and meets the pupil location performance requirements for many kinds of infrared ophthalmology disease detection equipment.
In order to quickly, accurately and automatically locate a pupil in ophthalmic disease detection, a location algorithm for a pupil’s center based on radial symmetry transformation was proposed. Firstly, the gray integral projection method combined with the maximum class square error method was used to complete the rough segmentation of human eye image, and a Region Of Interest (ROI) solely containing the pupil was extracted according to multi-lump screening conditions. Then the search radius range was set by using a minimum circumscribed rectangle on the ROI combined with gray-level morphological linear filtering. Finally, the pupil center was located using an improved radial symmetry transformation algorithm. The experimental results show that the location error of this algorithm is less than 8 pixels and the average processing time is 0.366 s. It can adapt to a large number of irrational states such as noise interference and an incomplete collection of human eye images and meets the pupil location performance requirements for many kinds of infrared ophthalmology disease detection equipment.
2021, 14(3): 615-624.
doi: 10.37188/CO.2021-0029
cstr: 32171.14.CO.2021-0029
Abstract:
In order to meet the requirements of standardized design of star sensor lens, a Computer Aided Design (CAD) system based on parametric modeling was established for star sensor lens to shorten the product design cycle and improve the technological quality and reliability of lens design. At first, the structural design parameters and their interactions of a star sensor lens designed by alignment turning process were confirmed. Then, the parametric modeling of the optical system was carried out on the lens’ design. By calculating the technology indicators of the lens in real time, the designer could adjust the lens design reasonably. The multi-segment parametric modeling for rotation body based on dimension chain was carried out for the lens structure. The installation, location, structure and size of lens components were automatically designed and graphically presented, rather than manually and repetitively designed. By combining the global design of assembly drawing with the design of lens components and giving real-time feedback of lens weight and other information, the designer could design the spatial layout reasonably and evaluate the design result, so as to quickly iterate over the lens design. The application results show that the time for designing the assembly drawing of a 9-in-1 star sensor lens is reduced from original ~15h to ~3h, thereby greatly improving the design efficiency. This system can ensure the design technology and reliability, meet the standardized design requirements of star sensor lens, and provide ideas for the parametric modeling of other precision instruments.
In order to meet the requirements of standardized design of star sensor lens, a Computer Aided Design (CAD) system based on parametric modeling was established for star sensor lens to shorten the product design cycle and improve the technological quality and reliability of lens design. At first, the structural design parameters and their interactions of a star sensor lens designed by alignment turning process were confirmed. Then, the parametric modeling of the optical system was carried out on the lens’ design. By calculating the technology indicators of the lens in real time, the designer could adjust the lens design reasonably. The multi-segment parametric modeling for rotation body based on dimension chain was carried out for the lens structure. The installation, location, structure and size of lens components were automatically designed and graphically presented, rather than manually and repetitively designed. By combining the global design of assembly drawing with the design of lens components and giving real-time feedback of lens weight and other information, the designer could design the spatial layout reasonably and evaluate the design result, so as to quickly iterate over the lens design. The application results show that the time for designing the assembly drawing of a 9-in-1 star sensor lens is reduced from original ~15h to ~3h, thereby greatly improving the design efficiency. This system can ensure the design technology and reliability, meet the standardized design requirements of star sensor lens, and provide ideas for the parametric modeling of other precision instruments.
2021, 14(3): 625-633.
doi: 10.37188/CO.2020-0133
cstr: 32171.14.CO.2020-0133
Abstract:
To achieve multi-optical axis calibration of the space photoelectric tracking and aiming system in a vacuum, this paper first designed a set of multi-axis calibration systems according to the accuracy requirements for multi-axis consistency detection of the space photoelectric tracking and aiming system. Then, a detailed error analysis of each subsystem of the multi-axis calibration system was conducted, and the methods to restrain the influence of error in the key subsystem were given. After that, the technical tests of the space photoelectric tracking and aiming system of the Communications Technology Experiment Satellite 3 were implemented in laboratory and vacuum environments, and the error sources and test accuracy of the multi-axis calibration system in the two test environments were analyzed and the test results were given. Finally, the accuracy of the multi-axis calibration system was verified. The final results show that the calibration accuracy of the multi-axis calibration system in this paper is 0.998" in the laboratory test environment, and the calibration error of the parallelism of transmitter and receiver is 1.165"; the calibration accuracy is 1.219" in the vacuum test environment, and the calibration error of parallelism of transmitter and receiver is 1.359". These results fully meet the 1.5" multi-optical axis detection accuracy requirements of the space photoelectric tracking system, and provide support for research in related engineering applications.
To achieve multi-optical axis calibration of the space photoelectric tracking and aiming system in a vacuum, this paper first designed a set of multi-axis calibration systems according to the accuracy requirements for multi-axis consistency detection of the space photoelectric tracking and aiming system. Then, a detailed error analysis of each subsystem of the multi-axis calibration system was conducted, and the methods to restrain the influence of error in the key subsystem were given. After that, the technical tests of the space photoelectric tracking and aiming system of the Communications Technology Experiment Satellite 3 were implemented in laboratory and vacuum environments, and the error sources and test accuracy of the multi-axis calibration system in the two test environments were analyzed and the test results were given. Finally, the accuracy of the multi-axis calibration system was verified. The final results show that the calibration accuracy of the multi-axis calibration system in this paper is 0.998" in the laboratory test environment, and the calibration error of the parallelism of transmitter and receiver is 1.165"; the calibration accuracy is 1.219" in the vacuum test environment, and the calibration error of parallelism of transmitter and receiver is 1.359". These results fully meet the 1.5" multi-optical axis detection accuracy requirements of the space photoelectric tracking system, and provide support for research in related engineering applications.
2021, 14(3): 634-642.
doi: 10.37188/CO.2020-0201
cstr: 32171.14.CO.2020-0201
Abstract:
The advantages and disadvantages of fixed-wavelength laser occultation differential absorption technology are analyzed, and the measurement principle of tunable laser direct absorption spectroscopy technology is introduced. The relationship between optimal wavelength transmittance and signal-to-noise ratio and the relationship between measurement error and background light interference are analyzed. According to the working wavelength range of the high-sensitivity detector, 6310.915 cm−1, 6310.893 cm−1, 6310.890 cm−1 and 6310.8834 cm−1 are selected as the absorption working wavelengths, and 6310.15 cm−1 is selected as the reference wavelength, and the detection ability of each wavelength is simulated and analyzed. Simulation results show that the detection error of a CO2 concentration is better than 0.9% in the range of 5~35 km and better than 0.4% in the range of 7~42 km with a vertical resolution of 1 km. This technology reduces the cost and complexity of the system, and is beneficial to the design and implementation of space-borne products.
The advantages and disadvantages of fixed-wavelength laser occultation differential absorption technology are analyzed, and the measurement principle of tunable laser direct absorption spectroscopy technology is introduced. The relationship between optimal wavelength transmittance and signal-to-noise ratio and the relationship between measurement error and background light interference are analyzed. According to the working wavelength range of the high-sensitivity detector, 6310.915 cm−1, 6310.893 cm−1, 6310.890 cm−1 and 6310.8834 cm−1 are selected as the absorption working wavelengths, and 6310.15 cm−1 is selected as the reference wavelength, and the detection ability of each wavelength is simulated and analyzed. Simulation results show that the detection error of a CO2 concentration is better than 0.9% in the range of 5~35 km and better than 0.4% in the range of 7~42 km with a vertical resolution of 1 km. This technology reduces the cost and complexity of the system, and is beneficial to the design and implementation of space-borne products.
2021, 14(3): 643-651.
doi: 10.37188/CO.2020-0179
cstr: 32171.14.CO.2020-0179
Abstract:
In order to achieve high-precision measurement of the rotation angle of the galvanometer, an angle detection system using a reflective diffraction grating is designed, and its measuring principle, measuring process and measuring precision are designed, simulated and verified. Through a mirror designed coaxially with the galvanometer, with a reflective circular grating and a photosensitive detection device, the ±1st order diffracted light generated by the reflective circular grating is interfered to convert the angular displacement of the galvanometer into a change in the intensity of interference fringes. In this way, the measurement of the rotational angle of the galvanometer is realized. The experimental results show that the detection system can realize the measurement of the galvanometer's angle within ±10°, and the measurement accuracy is 10″. The high-precision measurement of the rotational angle of the galvanometer is realized, and the device has a compact structure to meet the requirements of the scanning galvanometer demand.
In order to achieve high-precision measurement of the rotation angle of the galvanometer, an angle detection system using a reflective diffraction grating is designed, and its measuring principle, measuring process and measuring precision are designed, simulated and verified. Through a mirror designed coaxially with the galvanometer, with a reflective circular grating and a photosensitive detection device, the ±1st order diffracted light generated by the reflective circular grating is interfered to convert the angular displacement of the galvanometer into a change in the intensity of interference fringes. In this way, the measurement of the rotational angle of the galvanometer is realized. The experimental results show that the detection system can realize the measurement of the galvanometer's angle within ±10°, and the measurement accuracy is 10″. The high-precision measurement of the rotational angle of the galvanometer is realized, and the device has a compact structure to meet the requirements of the scanning galvanometer demand.
2021, 14(3): 652-660.
doi: 10.37188/CO.2020-0149
cstr: 32171.14.CO.2020-0149
Abstract:
Due to the tiny dimensions of lap laser welding joints, there is significant error in weld width detection when using the traditional 6 dB method. In order to improve the method’s detection accuracy and study its source of error, the finite element analysis method is used to analyze the propagation law of incident ultrasonic waves and reflected ultrasonic echo characteristics inside a laser-welded joint. Based on a modified 6 dB method, a laser welding joint melt width evaluation model is constructed and verified through physical experiments. The experimental results show that the primary echo amplitude of the bottom surface of the upper plate can be used as a characteristic value that reflects the internal structure of the joint. When the center of the probe corresponds to the edge of the weld fusion line inside the joint, the attenuation of the primary echo amplitude varies with the thickness of the upper plate, and the traditional 6 dB method can be modified according to the attenuation degree which related to the upper plate’s thickness. Based on this, the effective weld width at the contact surface of the inner plate of the joint can be calculated quantitatively. The ultrasonic testing results of the actual laser welding joints confirmed that the melt width of the laser welding joints obtained by the modified 6 dB method agree with the results of the physical experiments, which means that this provides a very practical method for accurate ultrasonic testing of laser welding joints in real-world production.
Due to the tiny dimensions of lap laser welding joints, there is significant error in weld width detection when using the traditional 6 dB method. In order to improve the method’s detection accuracy and study its source of error, the finite element analysis method is used to analyze the propagation law of incident ultrasonic waves and reflected ultrasonic echo characteristics inside a laser-welded joint. Based on a modified 6 dB method, a laser welding joint melt width evaluation model is constructed and verified through physical experiments. The experimental results show that the primary echo amplitude of the bottom surface of the upper plate can be used as a characteristic value that reflects the internal structure of the joint. When the center of the probe corresponds to the edge of the weld fusion line inside the joint, the attenuation of the primary echo amplitude varies with the thickness of the upper plate, and the traditional 6 dB method can be modified according to the attenuation degree which related to the upper plate’s thickness. Based on this, the effective weld width at the contact surface of the inner plate of the joint can be calculated quantitatively. The ultrasonic testing results of the actual laser welding joints confirmed that the melt width of the laser welding joints obtained by the modified 6 dB method agree with the results of the physical experiments, which means that this provides a very practical method for accurate ultrasonic testing of laser welding joints in real-world production.
2021, 14(3): 661-669.
doi: 10.37188/CO.2020-0143
cstr: 32171.14.CO.2020-0143
Abstract:
The CCD nonlinearity effect in the measurement system will affect the measurement accuracy of complex optical three-dimensional surface. Therefore, a method to eliminate the CCD nonlinearity effect by using dual frequency grating projection is proposed, which can improve the measurement accuracy. Firstly, the influence of CCD nonlinearity effect on three-dimensional shape measurement is analyzed. The analytical derivation and physical explanation of spectrum aliasing are given. Then, the measurement principle of dual frequency grating under the CCD nonlinearity effect is discussed. The light intensity distribution of deformed fringe and the principle of obtaining aliasing spectrum by Fourier transform are analyzed. Finally, the method to judge the measurement accuracy by the equivalent wavelength is given. The basic formula of measuring the height information of three-dimensional surface by using dual frequency grating projection is derived, and the theoretical analysis is carried out. The object is simulated as the maximum absolute value and average absolute value are 24.3181 mm and 1.0839 mm, respectively. The maximum absolute height error and average absolute height error between the measured value and the actual value are 0.8950 mm and 0.0622 mm, respectively. After increasing the fundamental frequency of the dual frequency grating, the corresponding values are reduced to 0.3710 mm and 0.0232 mm, respectively. When the fundamental frequency of the dual frequency grating is increased by 2.5 times, the separation between the fundamental frequency and the advanced spectrum becomes better, and the measurement accuracy is improved. Therefore, using dual frequency grating projection to eliminate CCD nonlinearity effect has strong practicability and is highly advisable.
The CCD nonlinearity effect in the measurement system will affect the measurement accuracy of complex optical three-dimensional surface. Therefore, a method to eliminate the CCD nonlinearity effect by using dual frequency grating projection is proposed, which can improve the measurement accuracy. Firstly, the influence of CCD nonlinearity effect on three-dimensional shape measurement is analyzed. The analytical derivation and physical explanation of spectrum aliasing are given. Then, the measurement principle of dual frequency grating under the CCD nonlinearity effect is discussed. The light intensity distribution of deformed fringe and the principle of obtaining aliasing spectrum by Fourier transform are analyzed. Finally, the method to judge the measurement accuracy by the equivalent wavelength is given. The basic formula of measuring the height information of three-dimensional surface by using dual frequency grating projection is derived, and the theoretical analysis is carried out. The object is simulated as the maximum absolute value and average absolute value are 24.3181 mm and 1.0839 mm, respectively. The maximum absolute height error and average absolute height error between the measured value and the actual value are 0.8950 mm and 0.0622 mm, respectively. After increasing the fundamental frequency of the dual frequency grating, the corresponding values are reduced to 0.3710 mm and 0.0232 mm, respectively. When the fundamental frequency of the dual frequency grating is increased by 2.5 times, the separation between the fundamental frequency and the advanced spectrum becomes better, and the measurement accuracy is improved. Therefore, using dual frequency grating projection to eliminate CCD nonlinearity effect has strong practicability and is highly advisable.
2021, 14(3): 670-684.
doi: 10.37188/CO.2020-0211
cstr: 32171.14.CO.2020-0211
Abstract:
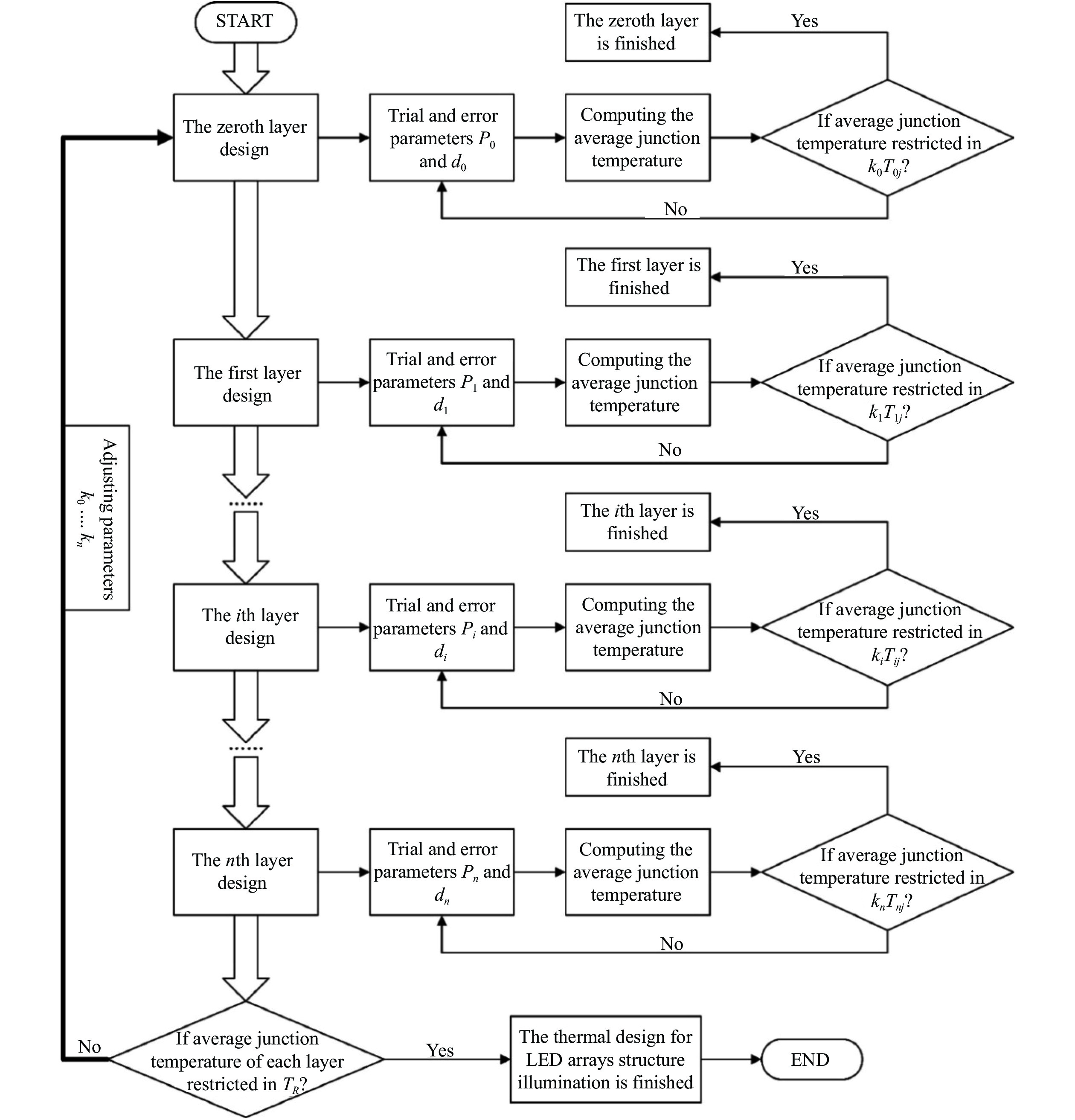
Obtaining high-quality images plays an important role in active automatic optical inspection systems. Besides cameras, image quality is significantly affected by the illumination thermal stability. To ensure the illumination thermal stability and capture high-quality images in optical inspection systems, a thermal dissipation design method for LED array structure illumination is proposed in this paper. Firstly, the thermal resistance model of a single LED is built by analyzing its thermal resistance characteristics. Secondly, a setup with two adjacent LEDs is taken as an example to analyze junction temperature characteristics of the same color light in a LED array, and then the junction temperature model of the LED array structure illumination is developed. Finally, the thermal dissipation design method for LED array structure illumination is illustrated based on the proposed junction temperature model. Especially, the thermal design method is decomposed into two sub-problems to simplify the design process. Experimental results show that the junction temperature deviation is within −0.33%~0.33% by simulation and is 2.28% by experiment, which validates the effectiveness of the proposed method.
Obtaining high-quality images plays an important role in active automatic optical inspection systems. Besides cameras, image quality is significantly affected by the illumination thermal stability. To ensure the illumination thermal stability and capture high-quality images in optical inspection systems, a thermal dissipation design method for LED array structure illumination is proposed in this paper. Firstly, the thermal resistance model of a single LED is built by analyzing its thermal resistance characteristics. Secondly, a setup with two adjacent LEDs is taken as an example to analyze junction temperature characteristics of the same color light in a LED array, and then the junction temperature model of the LED array structure illumination is developed. Finally, the thermal dissipation design method for LED array structure illumination is illustrated based on the proposed junction temperature model. Especially, the thermal design method is decomposed into two sub-problems to simplify the design process. Experimental results show that the junction temperature deviation is within −0.33%~0.33% by simulation and is 2.28% by experiment, which validates the effectiveness of the proposed method.
2021, 14(3): 685-703.
doi: 10.37188/CO.2020-0136
cstr: 32171.14.CO.2020-0136
Abstract:
Gain ratio calibration error is one of the most significant factors affecting the accuracy of a polarization lidar depolarization ratio. This paper analyzes the basic principles of various existing gain ratio calibration methods and compares the advantages and disadvantages of the +45° method, ±45° method, ∆45° method, rotation fitting method and pseudo-depolarizer method in practice though experiments. Results show that: the ∆45° method, ±45° method and rotation fitting method are relatively accurate when the misalignment angle is small, but the operation of the ±45° method and rotation fitting method are more complicated. The +45° method still has a large calibration error without a misalignment angle. The pseudo-depolarizer method is the easiest to operate, but it is restricted by a non-ideal pseudo-depolarizer. Through comparison of theory and experiment, this paper provides a suggestion for the best choice of gain ratio calibration method. It is recommended that the ±45° method be used for calibration with a half-wave plate, and the pseudo-depolarizer method be used for calibration with a high-precision depolarizer.
Gain ratio calibration error is one of the most significant factors affecting the accuracy of a polarization lidar depolarization ratio. This paper analyzes the basic principles of various existing gain ratio calibration methods and compares the advantages and disadvantages of the +45° method, ±45° method, ∆45° method, rotation fitting method and pseudo-depolarizer method in practice though experiments. Results show that: the ∆45° method, ±45° method and rotation fitting method are relatively accurate when the misalignment angle is small, but the operation of the ±45° method and rotation fitting method are more complicated. The +45° method still has a large calibration error without a misalignment angle. The pseudo-depolarizer method is the easiest to operate, but it is restricted by a non-ideal pseudo-depolarizer. Through comparison of theory and experiment, this paper provides a suggestion for the best choice of gain ratio calibration method. It is recommended that the ±45° method be used for calibration with a half-wave plate, and the pseudo-depolarizer method be used for calibration with a high-precision depolarizer.
2021, 14(3): 704-716.
doi: 10.37188/CO.2020-0138
cstr: 32171.14.CO.2020-0138
Abstract:
During its propagation in atmospheric turbulence, the optical properties of a laser beam will be changed by the surrounding environment. Compared with a completely coherent laser, a partially coherent laser can more strongly resist the influence of atmospheric turbulence. In this paper, a twisted Laguerre-Gaussian correlated beam was employed to deduce a cross-spectral density function for propagation in atmospheric turbulence. The cross-spectral density and M2 factor were also constructed by using the extended Huygens-Fresnel diffraction integral principle, Wigner distribution function, basic properties of the twisted phase, and power spectrum model of non-Kolmogorov turbulence. Then, the influence of atmospheric turbulence on the beam was numerically simulated, and the results were compared with those for different twist factors, transverse coherence parameters and mode orders. It has been demonstrated that a beam with a high twist factor, low transverse parameter, and high mode order can be used to effectively suppress the influence of atmospheric turbulence.
During its propagation in atmospheric turbulence, the optical properties of a laser beam will be changed by the surrounding environment. Compared with a completely coherent laser, a partially coherent laser can more strongly resist the influence of atmospheric turbulence. In this paper, a twisted Laguerre-Gaussian correlated beam was employed to deduce a cross-spectral density function for propagation in atmospheric turbulence. The cross-spectral density and M2 factor were also constructed by using the extended Huygens-Fresnel diffraction integral principle, Wigner distribution function, basic properties of the twisted phase, and power spectrum model of non-Kolmogorov turbulence. Then, the influence of atmospheric turbulence on the beam was numerically simulated, and the results were compared with those for different twist factors, transverse coherence parameters and mode orders. It has been demonstrated that a beam with a high twist factor, low transverse parameter, and high mode order can be used to effectively suppress the influence of atmospheric turbulence.
Abstract
FullText HTML
PDF 2289KB