留言板

尊敬的读者、作者、审稿人, 关于本刊的投稿、审稿、编辑和出版的任何问题, 您可以本页添加留言。我们将尽快给您答复。谢谢您的支持!

姓名
邮箱
手机号码
标题
留言内容
验证码

Design and optimization of weakly coupled multi-core fiber

ZHAN Yi WANG An ZHANG Qing-long WANG Yi-han

詹仪, 王安, 张清龙, 王奕涵. 弱耦合多芯光纤的设计与优化[J]. 中国光学(中英文). doi: 10.37188/CO.EN-2026-0006
引用本文: 詹仪, 王安, 张清龙, 王奕涵. 弱耦合多芯光纤的设计与优化[J]. 中国光学(中英文). doi: 10.37188/CO.EN-2026-0006
ZHAN Yi, WANG An, ZHANG Qing-long, WANG Yi-han. Design and optimization of weakly coupled multi-core fiber[J]. Chinese Optics. doi: 10.37188/CO.EN-2026-0006
Citation: ZHAN Yi, WANG An, ZHANG Qing-long, WANG Yi-han. Design and optimization of weakly coupled multi-core fiber[J]. Chinese Optics. doi: 10.37188/CO.EN-2026-0006

弱耦合多芯光纤的设计与优化

详细信息
  • 中图分类号: TN253

Design and optimization of weakly coupled multi-core fiber

doi: 10.37188/CO.EN-2026-0006
Funds: Supported by Natural Science Foundation of Shandong Province (No. ZR2020MF107)
More Information
    Author Bio:

    ZHAN Yi (1969—), female, from Rizhao, Shandong Province. Ph.D., Professor, and Doctoral Supervisor. She received her Ph.D. degree in Materials Science and Engineering from Zhengzhou University in 2007. Her research focuses on optical fiber nonlinearities and ultrafast laser generation mechanisms of nanomaterials. Current interests include the mode-locking mechanism and device design of fiber lasers based on chalcogenide nanocrystals. E-mail: zhanyi@qfnu.edu.cn

    Corresponding author: zhanyi@qfnu.edu.cn
  • 摘要:

    为实现光纤结构参数的全面、高效及多目标精确优化,并进一步提升光通信系统的传输容量,本文引入粒子群优化算法(PSO)代替传统经验设计或局部扫描方法,设计一种基于沟槽辅助结构的同质弱耦合七芯光纤。在建立一个包含色散、截止波长、有效模场面积和涂层损耗等约束条件的多目标适应度函数的基础上,利用粒子群优化算法进行全局搜索,在标准尺寸约束下精确确定光纤的最佳结构参数。仿真结果表明:在光纤纤芯间距为45 μm时,优化后的光纤在1550 nm波长处实现了低于−90 dB/km的超低芯间串扰,有效解决了多芯光纤中串扰抑制与空间利用率之间的冲突,证明了粒子群算法在复杂光纤结构设计中的高效性与可靠性,为超大容量光纤通信系统的研发与制造提供了重要的理论依据和技术支持。

     

  • Figure 1.  Schematic of the optimized trench-assisted fiber

    Figure 2.  Refractive index distribution

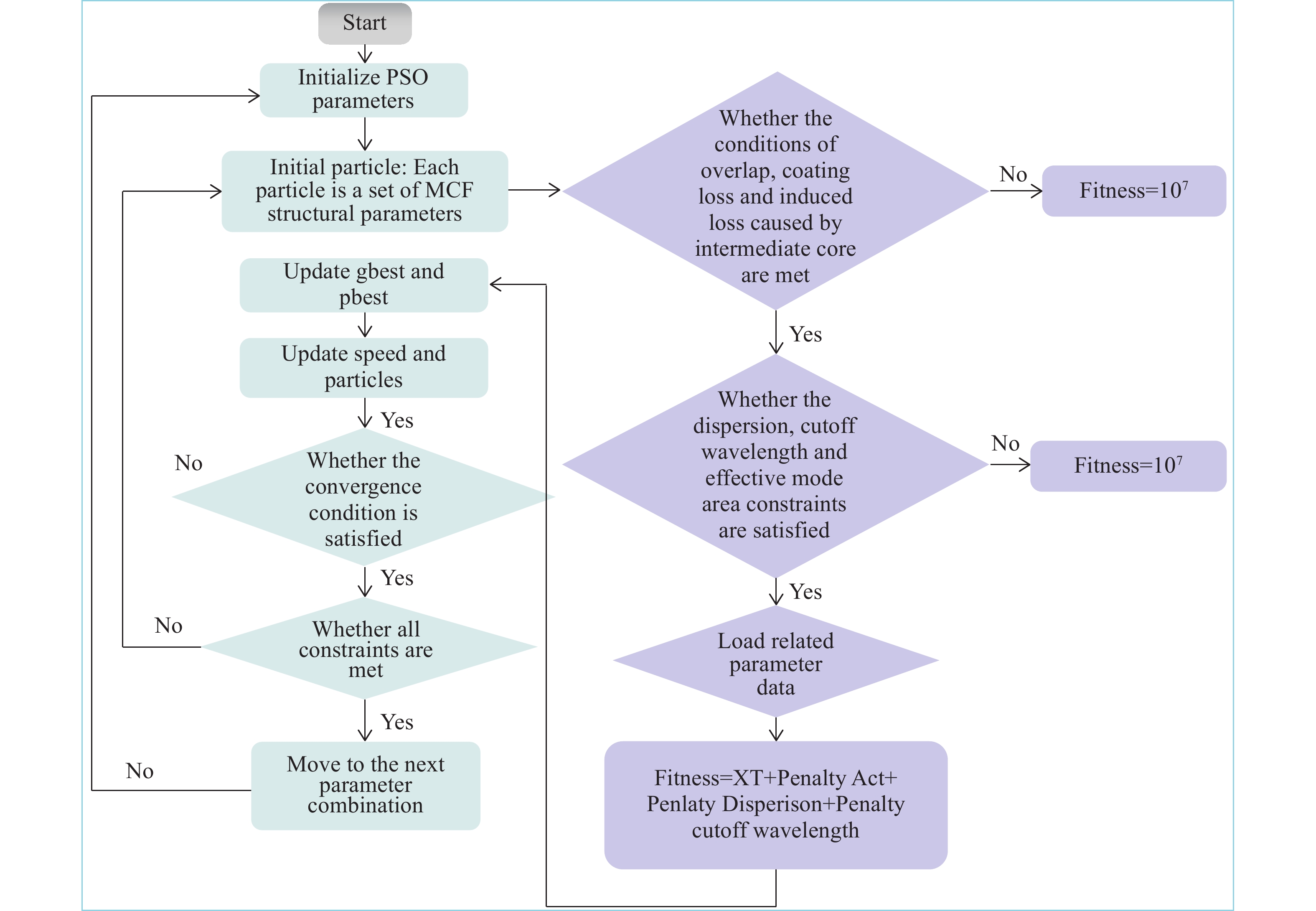
    Figure 3.  Algorithm flow chart

    Figure 11.  Optimized convergence curve (Each red circle represents an iteration)

    Figure 4.  super-modes and refractive index profile

    Figure 5.  Crosstalk-induced Loss vs. Power Coupling Coefficient at 100 km

    Figure 6.  Dispersion characteristics of minimum parameter combination optical fiber mode

    Figure 7.  Dispersion characteristics of maximum parameter combination optical fiber mode

    Figure 8.  Minimum parameter combination fiber dispersion value

    Figure 9.  Maximum parameter combination fiber dispersion value

    Figure 10.  Constraint combination

    Figure 12.  TA-MCF Crosstalk vs Core Radius and Pitch

    Figure 13.  TA-MCF Crosstalk vs Δ1 and Δ2

    Figure 14.  TA-MCF Crosstalk vs Fiber Length

    Figure 15.  Variations of crosstalk and dispersion under ±1% deviation of core radius

    Table  1.   Parameter combination

    Parameters Range Step Choices
    $ {a}_{1}[\mu m] $ 4~5 0.1 11
    $ {w}_{cl}[\mu m] $ 2.5~7.5 0.1 51
    $ {w}_{tr}[\mu m] $ 2.5~7.5 0.1 51
    $ {\Delta }_{1} $ 0.3%~0.6% 0.01% 31
    $ {\Delta }_{2} $ −0.7%~−0.35% 0.01% 36
    $ \Lambda [\mu m] $ 30~45 0.1 151
    下载: 导出CSV

    Table  2.   Comparison with other 7-core fiber designs

    Reference Structure Type Core Pitch ($ \mu m $) Crosstalk (dB/km) $ {A}_{eff}({\mu m}^{2}) $
    Ref. [11] Trench-assisted 45 ~50 80
    Ref. [13] Channel-assisted 35~45 −66(@1310 mm) -
    This work Optimized Trench 45 <-90 ~110
    下载: 导出CSV
  • [1] HOSSEINI S, DE MIGUEL I, MERAYO N, et al. Energy efficient multipath routing in space division multiplexed elastic optical networks[J]. Computer Networks, 2024, 244: 110349. doi: 10.1016/j.comnet.2024.110349
    [2] TIWARI K, BATHAM D, THAKARE V. Space division multiplexing elastic optical network—challenges and opportunities[C]. Proceedings of ICSISCET 2022 on Artificial Intelligence and Sustainable Computing, Springer, 2022: 345-357.
    [3] CHEN W P, YUAN L, ZHANG B, et al. Applications and development of multi-core optical fibers[J]. Photonics, 2024, 11(3): 270. doi: 10.3390/photonics11030270
    [4] HAYASHI T, SAKAMOTO T, YAMADA Y, et al. Randomly-coupled multi-core fiber technology[J]. Proceedings of the IEEE, 2022, 110(11): 1786-1803. doi: 10.1109/JPROC.2022.3182049
    [5] HAYASHI T, NAGASHIMA T, INOUE A, et al. Uncoupled multi-core fiber design for practical bidirectional optical communications[C]. 2022 Optical Fiber Communications Conference and Exhibition (OFC), IEEE, 2022: 1-3.
    [6] LI Z H, LI SH G, LI J SH, et al. Double-trench assisted thirteen-core five-mode fibers with low crosstalk and low non-linearity[J]. Acta Physica Sinica, 2021, 70(10): 104208. (in Chinese). doi: 10.7498/aps.70.20201825
    [7] WINZER P J, NEILSON D T, CHRAPLYVY A R. Fiber-optic transmission and networking: the previous 20 and the next 20 years [Invited][J]. Optics Express, 2018, 26(18): 24190-24239. doi: 10.1364/OE.26.024190
    [8] XIA C, AMEZCUA-CORREA R, BAI N, et al. Hole-assisted few-mode multicore fiber for high-density space-division multiplexing[J]. IEEE Photonics Technology Letters, 2012, 24(21): 1914-1917. doi: 10.1109/LPT.2012.2218801
    [9] ZHU J H, LAN D, LIU X H, et al. Porous structure fibers based on multi-element heterogeneous components for optimized electromagnetic wave absorption and self-anticorrosion performance[J]. Small, 2024, 20(47): 2403689. doi: 10.1002/smll.202403689
    [10] PUTTNAM B J, RADEMACHER G, LUÍS R S. Space-division multiplexing for optical fiber communications[J]. Optica, 2021, 8(9): 1186-1203. doi: 10.1364/OPTICA.427631
    [11] TAKENAGA K, ARAKAWA Y, TANIGAWA S, et al. Reduction of crosstalk by trench-assisted multi-core fiber[C]. 2011 Optical Fiber Communication Conference and Exposition and the National Fiber Optic Engineers Conference, IEEE, 2011: 1-3.
    [12] TU J J, SAITOH K, KOSHIBA M, et al. Design and analysis of large-effective-area heterogeneous trench-assisted multi-core fiber[J]. Optics Express, 2012, 20(14): 15157-15170. doi: 10.1364/OE.20.015157
    [13] HAYASHI T, NAGASHIMA T, MORISHIMA T, et al. Multi-core fibers for data center applications[C]. 45 th European Conference on Optical Communication (ECOC 2019), IET, 2019: 1-4.
    [14] YE F H, TU J J, SAITOH K, et al. Design of homogeneous trench-assisted multi-core fibers based on analytical model[J]. Journal of Lightwave Technology, 2016, 34(18): 4406-4416. doi: 10.1109/JLT.2016.2599187
    [15] ZHANG L, LI J, WANG Y, et al. Ultra-low crosstalk trench-assisted heterogeneous 7-core fiber for wideband transmission[J]. Optical Fiber Technology, 2024, 82: 103612. (查阅网上资料, 未找到本条文献信息, 请确认).
    [16] PUTTNAM B J, LUÍS R S, RADEMACHER G, et al. 319 Tb/s transmission over 3001 km with S, C and L band signals over >120 nm bandwidth in 125 μm wide 4-core fiber[C]. 2021 Optical Fiber Communications Conference and Exhibition (OFC), IEEE, 2021: 1-3.
    [17] SASAKI T, TAKENAGA K, MATSUO S. Inter-core crosstalk reduction in trench-assisted multicore fibers with optimized structural parameters[J]. Journal of Lightwave Technology, 2023, 41(4): 1205-1212. (查阅网上资料, 未找到本条文献信息, 请确认).
    [18] WANG Y ZH, FUJISAWA T, SAKAMOTO T, et al. Step index 8-core fiber with 125-μm cladding diameter for O-band use[C]. 2020 Opto-Electronics and Communications Conference (OECC), IEEE, 2020: 1-3.
    [19] JIANG SH L, MA L, VELAZQUEZ M N, et al. Design of 125-μm cladding diameter multicore fibers with high core multiplexing factor for wideband optical transmission[J]. Optical Fiber Technology, 2019, 50: 55-61. doi: 10.1016/j.yofte.2019.02.015
    [20] WANG Y ZH, FUJISAWA T, SAGAE Y, et al. A novel core allocation in heterogeneous step-index multi-core fibers with standard cladding diameter[J]. Journal of Lightwave Technology, 2021, 39(22): 7231-7237. doi: 10.1109/JLT.2021.3112656
    [21] WANG C, YANG F, LI Z. Global optimization of multicore fiber parameters based on improved particle swarm optimization algorithm[J]. Acta Optica Sinica, 2023, 43(15): 1506002. (查阅网上资料, 未找到本条文献信息, 请确认).
    [22] MATA J, DE MIGUEL I, DURÁN R J, et al. Supervised machine learning techniques for quality of transmission assessment in optical networks[C]. 2018 20 th International Conference on Transparent Optical Networks (ICTON), IEEE, 2018: 1-4.
    [23] SAKAMOTO T, MORI T, WADA M, et al. Strongly-coupled multi-core fiber and its optical characteristics for MIMO transmission systems[J]. Optical Fiber Technology, 2017, 35: 8-18. doi: 10.1016/j.yofte.2016.07.010
    [24] BHOWMIK K, PENG G D. Polymer optical fibers[M]//PENG G D. Handbook of Optical Fibers. Singapore: Springer, 2019: 967-1017.
    [25] LIU H, HUANG B, REN G. Design of large effective area trench-assisted multicore fiber with low differential mode delay[J]. Optics Communications, 2022, 508: 127768. (查阅网上资料, 未找到本条文献信息, 请确认).
    [26] HAYASHI T, TARU T, SHIMAKAWA O, et al. Characterization of crosstalk in ultra-low-crosstalk multi-core fiber[J]. Journal of Lightwave Technology, 2012, 30(4): 583-589. doi: 10.1109/JLT.2011.2177810
    [27] WANG F, QIU Y H. A modified particle swarm optimizer with roulette selection operator[C]. 2005 International Conference on Natural Language Processing and Knowledge Engineering, IEEE, 2005: 765-768.
    [28] CLERC M, KENNEDY J. The particle swarm - explosion, stability, and convergence in a multidimensional complex space[J]. IEEE Transactions on Evolutionary Computation, 2002, 6(1): 58-73. doi: 10.1109/4235.985692
    [29] YE F H, TU J J, SAITOH K, et al. Simple analytical expression for crosstalk estimation in homogeneous trench-assisted multi-core fibers[J]. Optics Express, 2014, 22(19): 23007-23018. doi: 10.1364/OE.22.023007
    [30] XIA C, EFTEKHAR M A, CORREA R A, et al. Supermodes in coupled multi-core waveguide structures[J]. IEEE Journal of Selected Topics in Quantum Electronics, 2016, 22(2): 196-207. doi: 10.1109/JSTQE.2015.2479158
    [31] JIN W X, JIAN SH SH. Numerical and simulation analyses on supermode characteristics of dual-core fiber and four-core fiber[J]. Optik, 2017, 132: 32-38. doi: 10.1016/j.ijleo.2016.12.042
    [32] CHEN Y, ZHAO X, LIU S. Bending-insensitive weakly coupled multicore fiber with air-hole-assisted trench structure[J]. IEEE Photonics Journal, 2025, 17(1): 7100408. (查阅网上资料, 未找到本条文献信息, 请确认).
    [33] ZHENG S W, REN G B, LIN ZH, et al. Mode-coupling analysis and trench design for large-mode-area low-cross-talk multicore fiber[J]. Applied Optics, 2013, 52(19): 4541-4548. doi: 10.1364/AO.52.004541
    [34] 方晓慧. 多芯光子晶体光纤飞秒激光系统及其在频率变换中的应用[D]. 天津: 天津大学, 2010.

    FENG X H. Multi-core photonic crystal fiber femtosecond laser system and its applications in frequency conversion[D]. Tianjin: Tianjin University, 2010. (in Chinese).
    [35] KASAHARA M, SAITOH K. Design and analysis of 4-LP mode 12-core fiber for high-density space-division multiplexing[J]. Journal of Lightwave Technology, 2022, 40(11): 3482-3489. (查阅网上资料, 未找到本条文献信息, 请确认).
    [36] HAYASHI T, TARU T, SHIMAKAWA O, et al. Design and fabrication of ultra-low crosstalk and low-loss multi-core fiber[J]. Optics Express, 2011, 19(17): 16576-16592. doi: 10.1364/OE.19.016576
    [37] PAN O, JIA Y D, BAI M, et al. Advanced Optical Simulation (MATLAB Version): Optical waveguides, Lasers[M]. 2014. (查阅网上资料, 未找到本条文献信息, 请确认).
  • 加载中
图(15) / 表(2)
计量
  • 文章访问数:  177
  • HTML全文浏览量:  71
  • PDF下载量:  15
  • 被引次数: 0
出版历程
  • 收稿日期:  2026-01-12
  • 录用日期:  2026-02-12
  • 网络出版日期:  2026-03-19

目录

    /

    返回文章
    返回